昭通市中医医院始建于1981年,系三级甲等中医医院、云南中医药大学附属医院、国家级中医住院医师规范化培训基地、全国中医药文化宣传教育基地,同时也是国家标准化心脏康复中心、昭通市危重孕产妇救治中心、职业病检查诊断中心,以及昭通市健康体检、药事、中药饮片、针灸、推拿、皮肤病等12个质控中心。医院现有团结路总院、南顺城分院、团结路中医特色门诊、望海口腔门诊、康复医院5个院区,编制床位1599张,开设临床科室43个、医技科室11个。国家级重点专科2个(眼科、推拿科)、国家中医优势专科2个(儿科、肾病科)、省级重点专科3个(针灸科、肛肠科、内分泌科)、省级中医特色专科4个(老年病科、妇科、儿科、心血管科)、省级重点学科3个(推拿学、中医儿科学、中医妇科学)、省级区域中医诊疗中心2个(眼科、脑病科)、省级中医临床医学中心分中心3个(推拿科、皮肤科、脾胃病科)、院级重点专科4个(儿科、普外科、肿瘤科、康复科)、院级重点专科在建13个。
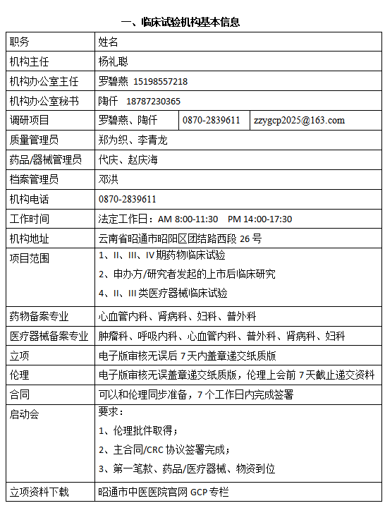
我院于2025年01月首次完成GCP备案,目前已成功备案4个药物临床试验专业组(包括妇科、心血管内科、普外科、肾病科)以及6个医疗器械临床试验专业组(包括肿瘤科、呼吸内科、妇科、心血管内科、普外科、肾病科)。为推进我院临床研究项目的开展,现面向全国诚招GCP项目合作伙伴。



四、合作优势
1. 资质完备:备案科室资质均满足临床试验开展需求,可承接II-IV期药物临床试验及II、III类医疗器械临床试验。
2. 患者数量充足:辐射滇东北地区超百万人口,2024年门诊量超97万人次,住院人数超7万人次,病种覆盖全面,受试者招募入组高效 ;
3. 专业团队:
药物临床试验备案科室PI(主要研究者)均脱产进修GCP,具备三个临床试验项目经验,能够带领团队规范开展临床试验;
专职研究护士、质控员、药品/器械管理员、样本管理员,确保试验执行规范、数据真实可靠。
4. 高效协同:伦理审查快速响应,机构办全程服务,助力项目高效落地。
5. 灵活合作模式:接受申办方委托、CRO合作、研究者发起等多种形式。
友情链接:
24小时行政总值班:0870-2230658
24小时急救电话:0870-2120120
联系电话:0870-2233331 地址:云南省昭通市昭阳区团结路26号
版权所有 Copyright © 昭通市中医医院 滇ICP备20001378号-4 本站部分素材源于网络,如有侵权,请联系作者删除!
技术支持:川海科技